固定バイアスにした方が,電源は楽なのですが,安定性を重視し,カソードバイアスにしました.出力トランスは,TAMURA の F-2013 です.このトランスは一次インピーダンスが 10kΩあって,211 にピッタリです.電源トランスとのデザインもマッチしています.カソード抵抗はセメント抵抗を使用しています.かなり発熱するので電解コンデンサとは十分に離した方が良いでしょう.一応ハムバランサを使用していますが,直流点火なので効果は殆どありません。無くても良いでしょう。可変抵抗には 100Ωで,10W のものを使用しています.5W もあれば十分ですが,10W のものしかありませんでした.出力からオーバーホールの負帰還をかけられようにしてあります.

一般に直熱管の B 電圧はヒーターが十分にあったまってから与えるべきであるという事が良く言われます.この理由に付いてきっちりとした解説を見た事が無いのですが,私は次のように考えています.ヒーターがあたたまり始めた状態では,ヒーターのより細くなっている部分や曲がっている部分などが他の部分よりも早く高温になります.直熱管の場合,ヒーターから直接熱電子が飛び出しますので,こういうヒーター上の弱くなっている部分から,集中的に熱電子が飛び出す事になり,少なからず部材を傷めてしまうのではないかと思われます.困った事にこのようにして傷むと,更に細くなってしまい.これが繰り返される事によって,最終的にはヒーターが断線してしまうのではないかと思われます.
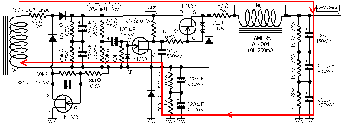
電源電圧をゆっくり上げるには整流管が使えれば簡単なのですが,前述の通り今回は使えません.一般にタイマーリレーが使われる事が多いのですが,タイマーリレーは高いのとここまでの耐圧が許容できるものが見つからなかったので,ここにもパワー MOS FET を使用する事にしました.規格表上では VDS が 1500V の FET はいくつかあるものの,実際に秋葉原のお店では手に入らないようです.仕方が無いので,VDS 900V のものを二つ使い,倍電圧整流後の電圧を半分ずつ制御してもらう事にします.

FET は,VGS 耐圧が規定されていて,2-30V しかありません.下側の FET は心配ありませんが,上側の FET は,電源を入れた瞬間この耐圧を超える危険があります.上側の FET をドライブしている FET のゲート電位が電源投入後十分に上がるまでに時間がかかるため,その間はドレイン電位が急激に上がる可能性があるためです.これを避けるため,上側の FET のゲートソース間はツェナーダイオードでクランプしてあります.一応 FET 内部にも静電破壊防止用に同様の回路が入っていますが,あくまで静電破壊の防止用ですから,保護回路は別途必ず入れておいた方が良いと思います.
チョークコイルは,電源を切った瞬間に強烈な逆起電力を生成しますから,そのままだと FET をやられます.必ずダイオードで逆起電力を吸収して下さい.最終段のコンデンサは,耐圧の関係から 450V のものが 3 段重ねとなってしまいました.今回は基板に取りつけるタイプのものを使用していますが,無い場合はブロックタイプを使用して下さい.ただし,ブロックタイプの場合はシャーシに取り付ける時気を付けた方が良いと思います.というのも一番上に乗っているコンデンサの負極は 800V 近い電位になるからです.ブロックタイプは外周のアルミが負極につながっていたり,直接つながっていなくても,あまり耐圧は期待できません.取り付けバンド部分に 800V かかっても大丈夫かどうか検討して,必要なようなら,絶縁用にビニルテープ等巻いておいた方が良いかもしれません.またこうしたブロックコンデンサがケース外に露出するのもあまり気持ちのいいものではありません.外周被覆に傷でも入っているのを触れたりすると危険です.何らかの覆いをかぶせた方が良いでしょう.
なお,電解コンデンサを何個も重ねるのがいやな人は,MP コンデンサを使用すると良いでしょう.SOLEN 社で,1500V 耐圧で 50μF のものが製造されています.ただしお値段は 1 桁違います.また,容量が不足するので,チョークコイルをもうひとつ追加して 2 段構成のフィルターにした方が良いでしょう.特に無帰還で使う場合は 50μF 一個では厳しいです.
出力段用の電源部もプリント基板で作成しました.ただ,基板作成後に色々と手直しをしたため,あまり参考にならないと思いますので,掲載しない事にします.