211 は,その図体の大きさから,さぞドライブは大変だろうと思わせるのですが,実は増幅率が 12 もあり,グリッドバイアスが,-80V あればフルスイング出来ます.これは,同クラスの 845 が,それぞれ 5 と -170V という値であるのと比べると,かなり楽だと言えるでしょう.ちなみに 300B で,グリッドバイアスは,-74V です.入力容量は,グリッドプレート間で,14.5pF,入力容量で 6pF.300B の場合がそれぞれ 15pF, 8.5pF ですから,300B と同程度のドライバー段を用意すれば良い事になります.ここで,一つの迷いが生じます.というのも,GE の特性曲線には「A2 動作 OK.少々グリッド電流を流しても構いませんよ」とばかりに,グリッドバイアスが +40V の曲線まで載っているからです.もしも A2 動作をさせるとなれば,ドライバー最終段はインターステージトランスか,カソードフォロアという事になります.A2 動作にすれば出力が稼げるので,電源電圧を 1000V 未満にしても,そこそこの出力が得られることになりますから,電源電圧を 950V 辺りに設定して,A2 動作にすると,大分電源の設計が楽になるのは確かです.今回は,ドライバー最終段は普通のカソードバイアスとし,211 は A1 級でドライブしていますが,機会があれば A2 級にも挑戦してみたいと思います.
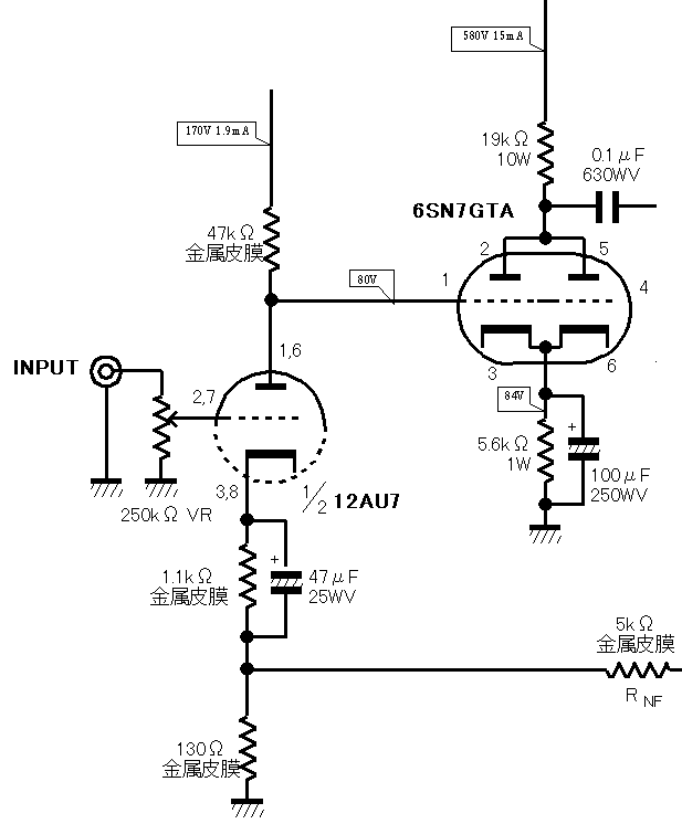
さて,A1 級ドライブと決まりましたから,ドライブ最終段は一般的なカソードバイアスとします.ドライバー段を 1 段とするのは 211 の入力容量の大きさを考えると,さすがに無理でしょう.ここは素直に 2 段構成とします.更に内部抵抗の小さな 6SN7 を内部パラ接続にして出力インピーダンスを十分に下げます.3 段構成ですから,初段にあまり利得があると扱いにくいので,12AU7 を使用しました.低域特性と位相特性の改善を狙って,初段と 2 段目は直結してあります.6SN7 のプレート抵抗 19kΩ 10W は単品では手に入らないだろうと思います.今回は 38kΩ 5W のものを並列に接続して使用しています.
初段に使用する抵抗は,一応金属皮膜のものを使用しましたが,普通のカーボン抵抗でも十分です.ただ,大して値段が変わるわけではないので,この位の数なら金属皮膜をおごってあげても良いのではと思います.

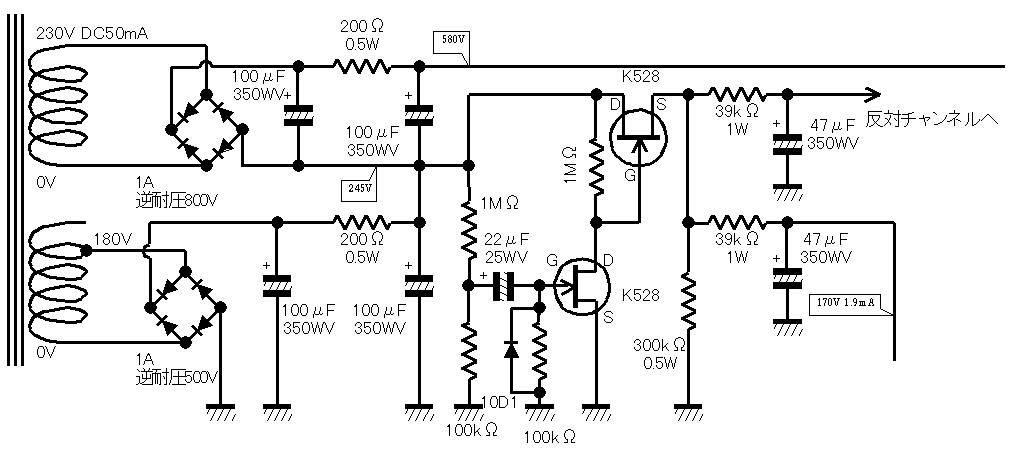
初段と 2 段目が直結されていることの副作用として,12AU7 のヒーターが暖まるまでは,12AU7 の電源が 6SN7 のグリッドに直接かかることになります.これを避けるためには 12AU7 の電源をゆっくりと立ち上げれば良いわけです.こういったタイムディレイには整流管を用いたり,タイマーリレーが良く使われますが,高く付きますし,整流管用のヒーター巻線が無いので,例によってここもパワー MOS FET を使用しています.今回使用した FET は VDS 耐圧が 400V のもので,この程度のものならパーツショップで安価に手に入るでしょう.この回路の定数で電源が立ち上がるのに 10 数秒かかるようです.ゲートに入っているダイオードは,電源を切った際に,コンデンサの電荷を早く取り去るためのものです.FET は,VGS の耐圧が規定されていて普通は 2-30 V ですから,もしかするとこの回路で他の FET を使用した際に,VGS 耐圧を超えて FET が破壊されてしまう場合があるかもしれません.その場合は,出力側の FET のゲートにゲート保護抵抗(100kΩ位)と,ツェナーダイオードを入れて,クランプして下さい.211 の電源の方はこのような保護が入れてありますので,そちらを参考にして下さい.
なお,無帰還で使用する場合は,ダイオードにファーストリカバリタイプを使用する事をお勧めします。
